Appearance
Go Context 模式
1. 前言
这篇文章将介绍 Golang 并发编程中常用到一种编程模式:Context。本文将从为什么需要 Context 出发,深入了解 Context 的实现原理,以及了解如何使用 Context。
2. 为什么需要 Context
在并发程序中,由于超时、取消操作或者一些异常情况,往往需要进行抢占操作或者中断后续操作。熟悉 channel 的朋友应该都见过使用 done channel 来处理此类问题。比如以下这个例子:
Go
func main() {
messages := make(chan int, 10)
done := make(chan bool)
defer close(messages)
// consumer
go func() {
ticker := time.NewTicker(1 * time.Second)
for _ = range ticker.C {
select {
case <-done:
fmt.Println("child process interrupt...")
return
default:
fmt.Printf("send message: %d\n", <-messages)
}
}
}()
// producer
for i := 0; i < 10; i++ {
messages <- i
}
time.Sleep(5 * time.Second)
close(done)
time.Sleep(1 * time.Second)
fmt.Println("main process exit!")
}1
2
3
4
5
6
7
8
9
10
11
12
13
14
15
16
17
18
19
20
21
22
23
24
25
26
27
28
2
3
4
5
6
7
8
9
10
11
12
13
14
15
16
17
18
19
20
21
22
23
24
25
26
27
28
上述例子中定义了一个 buffer 为 0 的 channel done, 子协程运行着定时任务。如果主协程需要在某个时刻发送消息通知子协程中断任务退出,那么就可以让子协程监听这个 done channel,一旦主协程关闭 done channel,那么子协程就可以推出了,这样就实现了主协程通知子协程的需求。这很好,但是这也是有限的。
如果我们可以在简单的通知上附加传递额外的信息来控制取消:为什么取消,或者有一个它必须要完成的最终期限,更或者有多个取消选项,我们需要根据额外的信息来判断选择执行哪个取消选项。
考虑下面这种情况:假如主协程中有多个任务 1, 2, … m,主协程对这些任务有超时控制;而其中任务 1 又有多个子任务 1, 2, … n,任务 1 对这些子任务也有自己的超时控制,那么这些子任务既要感知主协程的取消信号,也需要感知任务 1 的取消信号。
如果还是使用 done channel 的用法,我们需要定义两个 done channel,子任务们需要同时监听这两个 done channel。嗯,这样其实好像也还行哈。但是如果层级更深,如果这些子任务还有子任务,那么使用 done channel 的方式将会变得非常繁琐且混乱。
我们需要一种优雅的方案来实现这样一种机制:
- 上层任务取消后,所有的下层任务都会被取消;
- 中间某一层的任务取消后,只会将当前任务的下层任务取消,而不会影响上层的任务以及同级任务;
这个时候 Context 就派上用场了,我们首先看看 Context 接口的设计和实现原理。
3. Context 是什么
3.1. Context 接口
先看 Context 接口结构,看起来非常简单。
Go
type Context interface {
Deadline() (deadline time.Time, ok bool)
Done() <-chan struct{}
Err() error
Value(key interface{}) interface{}
}1
2
3
4
5
6
2
3
4
5
6
Context 接口包含四个方法:
Deadline:返回绑定当前Context的任务被取消的截止时间,如果没有设定期限,将返回okfalse;Done:当绑定当前Context的任务被取消时,将返回一个关闭的 channel,如果当前Context不会被取消,将返回nil;Err:如果Done返回的 channel 没有关闭,将返回nil,如果Done返回的 channel 已经关闭,将返回非空的值表示任务结束的原因。如果是Context被取消,Err将返回Canceled。如果是Context超时,Err将返回DeadlineExceeded;Value:返回Context存储的键值对中当前key对应的值,如果没有对应的key,则返回nil;
可以看到 Done 方法返回的 channel 正是用来传递结束信号以抢占并中断当前任务;Deadline 方法指示一段时间后当前 goroutine 是否会被取消;以及一个 Err 方法,来解释 goroutine 被取消的原因;而 Value 则用于获取特定于当前任务树的额外信息。而 Context 所包含的额外信息键值对是如何存储的呢?其实可以想象一颗树,树的每个节点可能携带一组键值对,如果当前节点上无法找到 key 所对应的值,就会向上去父节点里找,直到根节点,具体后面会说到。
再来看看 context 包中的其他关键内容。
3.2. emptyCtx
emptyCtx 是一个 int 类型的变量,但实现了 Context 的接口。emptyCtx 没有超时时间,不能取消,也不能存储任何额外信息,所以 emptyCtx 用来作为 Context 树的根节点。
Go
// An emptyCtx is never canceled, has no values, and has no deadline. It is not
// struct{}, since vars of this type must have distinct addresses.
type emptyCtx int
func (*emptyCtx) Deadline() (deadline time.Time, ok bool) {
return
}
func (*emptyCtx) Done() <-chan struct{} {
return nil
}
func (*emptyCtx) Err() error {
return nil
}
func (*emptyCtx) Value(key interface{}) interface{} {
return nil
}
func (e *emptyCtx) String() string {
switch e {
case background:
return "context.Background"
case todo:
return "context.TODO"
}
return "unknown empty Context"
}
var (
background = new(emptyCtx)
todo = new(emptyCtx)
)
func Background() Context {
return background
}
func TODO() Context {
return todo
}1
2
3
4
5
6
7
8
9
10
11
12
13
14
15
16
17
18
19
20
21
22
23
24
25
26
27
28
29
30
31
32
33
34
35
36
37
38
39
40
41
42
2
3
4
5
6
7
8
9
10
11
12
13
14
15
16
17
18
19
20
21
22
23
24
25
26
27
28
29
30
31
32
33
34
35
36
37
38
39
40
41
42
但我们一般不会直接使用 emptyCtx,而是使用由 emptyCtx 实例化的两个变量,分别可以通过调用 Background 和 TODO 方法得到,但这两个 Context 在实现上是一样的。那么 Background 和 TODO 方法得到的 Context 有什么区别呢?可以看一下官方的解释:
Go
// Background returns a non-nil, empty Context. It is never canceled, has no
// values, and has no deadline. It is typically used by the main function,
// initialization, and tests, and as the top-level Context for incoming
// requests.
// TODO returns a non-nil, empty Context. Code should use context.TODO when
// it's unclear which Context to use or it is not yet available (because the
// surrounding function has not yet been extended to accept a Context
// parameter).1
2
3
4
5
6
7
8
9
2
3
4
5
6
7
8
9
Background 和 TODO 只是用于不同场景下:Background 通常被用于主函数、初始化以及测试中,作为一个顶层的 Context,也就是说一般我们创建的 Context 都是基于 Background;而 TODO 是在不确定使用什么 Context 的时候才会使用。
下面将介绍两种不同功能的基础 Context 类型:valueCtx 和 cancelCtx。
3.3. valueCtx
3.3.1. valueCtx 结构体
Go
type valueCtx struct {
Context
key, val interface{}
}
func (c *valueCtx) Value(key interface{}) interface{} {
if c.key == key {
return c.val
}
return c.Context.Value(key)
}1
2
3
4
5
6
7
8
9
10
11
2
3
4
5
6
7
8
9
10
11
valueCtx 利用一个 Context 类型的变量来表示父节点 Context,所以当前 Context 继承了父 Context 的所有信息;valueCtx 类型还携带一组键值对,也就是说这种 Context 可以携带额外的信息。valueCtx 实现了 Value 方法,用以在 Context 链路上获取 key 对应的值,如果当前 Context 上不存在需要的 key,会沿着 Context 链向上寻找 key 对应的值,直到根节点。
3.3.2. WithValue 函数
WithValue 用以向 Context 添加键值对:
Go
func WithValue(parent Context, key, val interface{}) Context {
if key == nil {
panic("nil key")
}
if !reflect.TypeOf(key).Comparable() {
panic("key is not comparable")
}
return &valueCtx{parent, key, val}
}1
2
3
4
5
6
7
8
9
2
3
4
5
6
7
8
9
这里添加键值对不是在原 Context 结构体上直接添加,而是以此 Context 作为父节点,重新创建一个新的 valueCtx 子节点,将键值对添加在子节点上,由此形成一条 Context 链。获取 value 的过程就是在这条 Context 链上由尾部上前搜寻:
3.4. cancelCtx
3.4.1. cancelCtx 结构体
Go
type cancelCtx struct {
Context
mu sync.Mutex // protects following fields
done chan struct{} // created lazily, closed by first cancel call
children map[canceler]struct{} // set to nil by the first cancel call
err error // set to non-nil by the first cancel call
}
type canceler interface {
cancel(removeFromParent bool, err error)
Done() <-chan struct{}
}1
2
3
4
5
6
7
8
9
10
11
12
13
2
3
4
5
6
7
8
9
10
11
12
13
跟 valueCtx 类似,cancelCtx 中也有一个 Context 变量作为父节点;变量 done 表示一个 channel,用来表示传递关闭信号;children 表示一个 map,存储了当前 Context 节点下的子节点;err 用于存储错误信息表示任务结束的原因。
再来看一下 cancelCtx 实现的方法:
Go
func (c *cancelCtx) Done() <-chan struct{} {
c.mu.Lock()
if c.done == nil {
c.done = make(chan struct{})
}
d := c.done
c.mu.Unlock()
return d
}
func (c *cancelCtx) Err() error {
c.mu.Lock()
err := c.err
c.mu.Unlock()
return err
}
func (c *cancelCtx) cancel(removeFromParent bool, err error) {
if err == nil {
panic("context: internal error: missing cancel error")
}
c.mu.Lock()
if c.err != nil {
c.mu.Unlock()
return // already canceled
}
// 设置取消原因
c.err = err
// 设置一个关闭的 channel 或者将 done channel 关闭,用以发送关闭信号
if c.done == nil {
c.done = closedchan
} else {
close(c.done)
}
// 将子节点 context 依次取消
for child := range c.children {
// NOTE: acquiring the child's lock while holding parent's lock.
child.cancel(false, err)
}
c.children = nil
c.mu.Unlock()
if removeFromParent {
// 将当前 context 节点从父节点上移除
removeChild(c.Context, c)
}
}1
2
3
4
5
6
7
8
9
10
11
12
13
14
15
16
17
18
19
20
21
22
23
24
25
26
27
28
29
30
31
32
33
34
35
36
37
38
39
40
41
42
43
44
45
46
47
2
3
4
5
6
7
8
9
10
11
12
13
14
15
16
17
18
19
20
21
22
23
24
25
26
27
28
29
30
31
32
33
34
35
36
37
38
39
40
41
42
43
44
45
46
47
可以发现 cancelCtx 类型变量其实也是 canceler 类型,因为 cancelCtx 实现了 canceler 接口。Done 方法和 Err 方法没必要说了,cancelCtx 类型的 Context 在调用 cancel 方法时会设置取消原因,将 done channel 设置为一个关闭 channel 或者关闭 channel,然后将子节点 Context 依次取消,如果有需要还会将当前节点从父节点上移除。
3.4.2. WithCancel 函数
WithCancel 函数用来创建一个可取消的 Context,即 cancelCtx 类型的 Context。WithCancel 返回一个 Context 和一个 CancelFunc,调用 CancelFunc 即可触发 cancel 操作。直接看源码:
Go
type CancelFunc func()
func WithCancel(parent Context) (ctx Context, cancel CancelFunc) {
c := newCancelCtx(parent)
propagateCancel(parent, &c)
return &c, func() { c.cancel(true, Canceled) }
}
// newCancelCtx returns an initialized cancelCtx.
func newCancelCtx(parent Context) cancelCtx {
// 将 parent 作为父节点 context 生成一个新的子节点
return cancelCtx{Context: parent}
}
func propagateCancel(parent Context, child canceler) {
if parent.Done() == nil {
// parent.Done() 返回 nil 表明父节点以上的路径上没有可取消的 context
return // parent is never canceled
}
// 获取最近的类型为 cancelCtx 的祖先节点
if p, ok := parentCancelCtx(parent); ok {
p.mu.Lock()
if p.err != nil {
// parent has already been canceled
child.cancel(false, p.err)
} else {
if p.children == nil {
p.children = make(map[canceler]struct{})
}
// 将当前子节点加入最近 cancelCtx 祖先节点的 children 中
p.children[child] = struct{}{}
}
p.mu.Unlock()
} else {
go func() {
select {
case <-parent.Done():
child.cancel(false, parent.Err())
case <-child.Done():
}
}()
}
}
func parentCancelCtx(parent Context) (*cancelCtx, bool) {
for {
switch c := parent.(type) {
case *cancelCtx:
return c, true
case *timerCtx:
return &c.cancelCtx, true
case *valueCtx:
parent = c.Context
default:
return nil, false
}
}
}1
2
3
4
5
6
7
8
9
10
11
12
13
14
15
16
17
18
19
20
21
22
23
24
25
26
27
28
29
30
31
32
33
34
35
36
37
38
39
40
41
42
43
44
45
46
47
48
49
50
51
52
53
54
55
56
57
58
2
3
4
5
6
7
8
9
10
11
12
13
14
15
16
17
18
19
20
21
22
23
24
25
26
27
28
29
30
31
32
33
34
35
36
37
38
39
40
41
42
43
44
45
46
47
48
49
50
51
52
53
54
55
56
57
58
之前说到 cancelCtx 取消时,会将后代节点中所有的 cancelCtx 都取消,propagateCancel 即用来建立当前节点与祖先节点这个取消关联逻辑。
- 如果
parent.Done()返回nil,表明父节点以上的路径上没有可取消的Context,不需要处理; - 如果在
Context链上找到到cancelCtx类型的祖先节点,则判断这个祖先节点是否已经取消,如果已经取消就取消当前节点;否则将当前节点加入到祖先节点的children列表; - 否则开启一个协程,监听
parent.Done()和child.Done(),一旦parent.Done()返回的 channel 关闭,即Context链中某个祖先节点Context被取消,则将当前Context也取消;
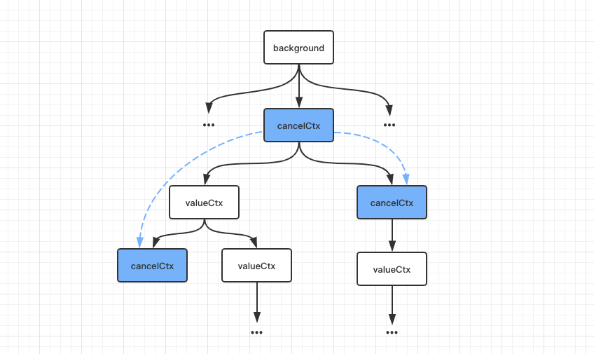
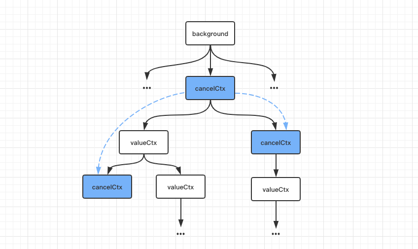
这里或许有个疑问,为什么是祖先节点而不是父节点?这是因为当前 Context 链可能是这样的:

当前 cancelCtx 的父节点 Context 并不是一个可取消的 Context,也就没法记录 children。
3.5. timerCtx
3.5.1. timerCtx 结构体
timerCtx 是一种基于 cancelCtx 的 Context 类型,从字面上就能看出,这是一种可以定时取消的 Context。
Go
type timerCtx struct {
cancelCtx
timer *time.Timer // Under cancelCtx.mu.
deadline time.Time
}
func (c *timerCtx) Deadline() (deadline time.Time, ok bool) {
return c.deadline, true
}
func (c *timerCtx) cancel(removeFromParent bool, err error) {
// 将内部的 cancelCtx 取消
c.cancelCtx.cancel(false, err)
if removeFromParent {
// Remove this timerCtx from its parent cancelCtx's children.
removeChild(c.cancelCtx.Context, c)
}
c.mu.Lock()
if c.timer != nil {
// 取消计时器
c.timer.Stop()
c.timer = nil
}
c.mu.Unlock()
}1
2
3
4
5
6
7
8
9
10
11
12
13
14
15
16
17
18
19
20
21
22
23
24
25
26
2
3
4
5
6
7
8
9
10
11
12
13
14
15
16
17
18
19
20
21
22
23
24
25
26
timerCtx 内部使用 cancelCtx 实现取消,另外使用定时器 timer 和过期时间 deadline 实现定时取消的功能。timerCtx 在调用 cancel 方法,会先将内部的 cancelCtx 取消,如果需要则将自己从 cancelCtx 祖先节点上移除,最后取消计时器。
3.5.2. WithDeadline 函数
WithDeadline 返回一个基于 parent 的可取消的 Context,并且其过期时间 deadline 不晚于所设置时间 d。
Go
func WithDeadline(parent Context, d time.Time) (Context, CancelFunc) {
if cur, ok := parent.Deadline(); ok && cur.Before(d) {
// The current deadline is already sooner than the new one.
return WithCancel(parent)
}
c := &timerCtx{
cancelCtx: newCancelCtx(parent),
deadline: d,
}
// 建立新建 context 与可取消 context 祖先节点的取消关联关系
propagateCancel(parent, c)
dur := time.Until(d)
if dur <= 0 {
c.cancel(true, DeadlineExceeded) // deadline has already passed
return c, func() { c.cancel(false, Canceled) }
}
c.mu.Lock()
defer c.mu.Unlock()
if c.err == nil {
c.timer = time.AfterFunc(dur, func() {
c.cancel(true, DeadlineExceeded)
})
}
return c, func() { c.cancel(true, Canceled) }
}1
2
3
4
5
6
7
8
9
10
11
12
13
14
15
16
17
18
19
20
21
22
23
24
25
2
3
4
5
6
7
8
9
10
11
12
13
14
15
16
17
18
19
20
21
22
23
24
25
如果父节点
parent有过期时间并且过期时间早于给定时间d,那么新建的子节点Context无需设置过期时间,使用WithCancel创建一个可取消的Context即可;否则,就要利用
parent和过期时间d创建一个定时取消的timerCtx,并建立新建Context与可取消Context祖先节点的取消关联关系,接下来判断当前时间距离过期时间d的时长dur:- 如果
dur小于0,即当前已经过了过期时间,则直接取消新建的timerCtx,原因为DeadlineExceeded; - 否则,为新建的
timerCtx设置定时器,一旦到达过期时间即取消当前timerCtx;
- 如果
3.5.3. WithTimeout 函数
与 WithDeadline 类似,WithTimeout 也是创建一个定时取消的 Context,只不过 WithDeadline 是接收一个过期时间点,而 WithTimeout 接收一个相对当前时间的过期时长 timeout:
Go
func WithTimeout(parent Context, timeout time.Duration) (Context, CancelFunc) {
return WithDeadline(parent, time.Now().Add(timeout))
}1
2
3
2
3
4. Context 的使用
首先使用 Context 实现文章开头 done channel 的例子来示范一下如何更优雅实现协程间取消信号的同步:
Go
func main() {
messages := make(chan int, 10)
// producer
for i := 0; i < 10; i++ {
messages <- i
}
ctx, cancel := context.WithTimeout(context.Background(), 5*time.Second)
// consumer
go func(ctx context.Context) {
ticker := time.NewTicker(1 * time.Second)
for _ = range ticker.C {
select {
case <-ctx.Done():
fmt.Println("child process interrupt...")
return
default:
fmt.Printf("send message: %d\n", <-messages)
}
}
}(ctx)
defer close(messages)
defer cancel()
select {
case <-ctx.Done():
time.Sleep(1 * time.Second)
fmt.Println("main process exit!")
}
}1
2
3
4
5
6
7
8
9
10
11
12
13
14
15
16
17
18
19
20
21
22
23
24
25
26
27
28
29
30
31
32
33
2
3
4
5
6
7
8
9
10
11
12
13
14
15
16
17
18
19
20
21
22
23
24
25
26
27
28
29
30
31
32
33
这个例子中,只要让子线程监听主线程传入的 ctx,一旦 ctx.Done() 返回空 channel,子线程即可取消执行任务。但这个例子还无法展现 Context 的传递取消信息的强大优势。
阅读过 net/http 包源码的朋友可能注意到在实现 http server 时就用到了 Context, 下面简单分析一下。
首先 Server 在开启服务时会创建一个
valueCtx,存储了 server 的相关信息,之后每建立一条连接就会开启一个协程,并携带此valueCtx。Gofunc (srv *Server) Serve(l net.Listener) error { // ... var tempDelay time.Duration // how long to sleep on accept failure baseCtx := context.Background() // base is always background, per Issue 16220 ctx := context.WithValue(baseCtx, ServerContextKey, srv) for { rw, e := l.Accept() // ... tempDelay = 0 c := srv.newConn(rw) c.setState(c.rwc, StateNew) // before Serve can return go c.serve(ctx) } }1
2
3
4
5
6
7
8
9
10
11
12
13
14
15
16
17
18建立连接之后会基于传入的
Context创建一个valueCtx用于存储本地地址信息,之后在此基础上又创建了一个cancelCtx,然后开始从当前连接中读取网络请求,每当读取到一个请求则会将该cancelCtx传入,用以传递取消信号。一旦连接断开,即可发送取消信号,取消所有进行中的网络请求。Gofunc (c *conn) serve(ctx context.Context) { c.remoteAddr = c.rwc.RemoteAddr().String() ctx = context.WithValue(ctx, LocalAddrContextKey, c.rwc.LocalAddr()) // ... ctx, cancelCtx := context.WithCancel(ctx) c.cancelCtx = cancelCtx defer cancelCtx() // ... for { w, err := c.readRequest(ctx) // ... serverHandler{c.server}.ServeHTTP(w, w.req) // ... } }1
2
3
4
5
6
7
8
9
10
11
12
13
14
15
16
17
18
19
20
21
22读取到请求之后,会再次基于传入的
Context创建新的cancelCtx并设置到当前请求对象req上,同时生成的response对象中cancelCtx保存了当前Context取消方法。Gofunc (c *conn) readRequest(ctx context.Context) (w *response, err error) { // ... req, err := readRequest(c.bufr, keepHostHeader) // ... ctx, cancelCtx := context.WithCancel(ctx) req.ctx = ctx // ... w = &response{ conn: c, cancelCtx: cancelCtx, req: req, reqBody: req.Body, handlerHeader: make(Header), contentLength: -1, closeNotifyCh: make(chan bool, 1), // We populate these ahead of time so we're not // reading from req.Header after their Handler starts // and maybe mutates it (Issue 14940) wants10KeepAlive: req.wantsHttp10KeepAlive(), wantsClose: req.wantsClose(), } // ... return w, nil }1
2
3
4
5
6
7
8
9
10
11
12
13
14
15
16
17
18
19
20
21
22
23
24
25
26
27
28
29
30
31
32
33
这样处理的目的主要有以下几点:
- 一旦请求超时,即可中断当前请求;
- 在处理构建
response过程中如果发生错误,可直接调用response对象的cancelCtx方法结束当前请求; - 在处理构建
response完成之后,调用response对象的cancelCtx方法结束当前请求;
在整个 server 处理流程中,使用了一条 Context 链贯穿 Server、Connection、Request,不仅将上游的信息共享给下游任务,同时实现了上游可发送取消信号取消所有下游任务,而下游任务自行取消不会影响上游任务。
5. 总结
Context 主要用于父子任务之间的同步取消信号,本质上是一种协程调度的方式。另外在使用 Context 时有两点值得注意:上游任务仅仅使用 Context 通知下游任务不再需要,但不会直接干涉和中断下游任务的执行,由下游任务自行决定后续的处理操作,也就是说 Context 的取消操作是无侵入的;Context 是线程安全的,因为 Context 本身是不可变的(immutable),因此可以放心地在多个协程中传递使用。